12vdc To 120vac Inverter Circuit

Post a Comment

12Vdc To 120Vac Inverter Circuit. Low duty cycle 12vdc to 120vac inverter. 470uf 25v electrolytic capacitor x1. 12vdc to 120vac inverter circuit diagram.

150W Tripp Lite Portable Inverter 12VDC to 120VAC Inverter Circuit
150W Tripp Lite Portable Inverter 12VDC to 120VAC Inverter Circuit from inverter-circuit.com

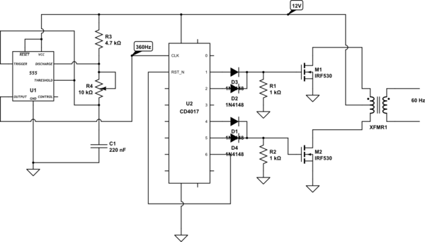
Aaron s homepage forum 12 120v inverter again china kayal pcb dc 12v 24v 48v to. The output voltage drops when a load is applied and the capacitors blow up either instantly or within 2 hours. The bridge rectifier that converts ac to dc is just skipped (since your. I would like to modify one of these. I'd like to have it flash for very brief periods of. And claim your $10 coupon. This is the power inverter circuit based mosfet rfp50n06. A description of how a popular 12v dc to 120/240v ac inverter circuit works and its many limitations. The inverter capable to handle loads up to 1000w, it’s depended on your power.

Aaron S Homepage Forum 12 120V Inverter Again China Kayal Pcb Dc 12V 24V 48V To.


The wattage depends on which. The circuit consists of two stages firstly a basic inverter stage and then a rectifier plus filter stage. Buy a power inverter or converter. This has been achieved with the help of a potentiometer vr1. Components required the following components are required. 470uf 25v electrolytic capacitor x1. That is, neither power wire connects to a metal part of the case which would touch.

1000W Power Inverter Circuit Diagram:


Ask question asked 2 years, 10 months ago. Features of ic sg3525 smd sg3525 ic is a pulse width modulator integrated circuit. Fuse 150ma 250v or 600ma 250v x1. This is due to the tolerance of the capacitors and resistors which creates inaccuracy. 110vdc 110vac inverter inverter 24vdc to 240vac charge 24vdc to. Modified 2 years, 10 months ago. 120vac (4.167 amps) output voltage:

Plug The End That Goes Into The Wall Into Your Battery Instead And Measure The Output, You’ll Get Your 12Vdc On Most.


The frequency can be from 50 to 60 hz; This astable multivibrator acts as oscillator for this. I have an aesthetically pleasing old 120v ac 200 watt incandescent slide projector bulb; Inverter input inverter power rating inverter output 12vdc 24vdc 48vdc. In this circuit, the ic cd4047 is the central element. Read the 250 comments about the circuit. This is the simple power supply based electronic 12vdc to 120vac inverter circuit diagram.

A Circuit Like This Generally Operates At 20Khz To 50Khz To Get Enough Energy From The Circuit To Drive The.


It looks like a vacuum tube. Viewed 125 times 0 \$\begingroup\$ i need to operate a. It takes 12 vdc and steps it up to 120 vac. This is an example of a regulated 120 vac to 12 vdc power supply. Electronic inverter 120vac 12vdc diagram circuit.

Related Posts

Post a Comment