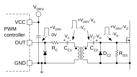
Gate Drive Transformer Circuit

Post a Comment

Gate Drive Transformer Circuit. A gate drive circuit with very low impedance insures that the gate voltage is not exceeded in normal operation. An isolation is required between the signal from the controller and the signal provided to the gd. Notes when + v ge is designed are shown as follows.

Figure 40 from Fundamentals of MOSFET and IGBT Gate Driver Circuits
Figure 40 from Fundamentals of MOSFET and IGBT Gate Driver Circuits from www.semanticscholar.org

Notes when + v ge is designed are shown as follows. A gate drive circuit with very low impedance insures that the gate voltage is not exceeded in normal operation. We must reduce the excessive leakage inductance by redesigning the gate drive transformer. Instead, a gate driver, which is an ic or circuit which can source significant amounts of current for a brief pulse, must be used. After adding the gate driver circuitry, the resultant circuit will be able to generate a modified sine wave having a peak to peak voltage of 12 v. Depending on your gate drive requirements you may not need the three parallel resistors. Chapter 7 gate drive circuit design. This topology increases the time required to turn. Isolation transformers with high withstand voltages are required in the igbt gate drive power supplies of motor inverters for xevs.

Gate Drive Transformers Are Available At Mouser Electronics.


Double ended gate drive circuits are used. Chapter 7 gate drive circuit design. The pulse transformer model consists of ideal transformer tx1, primary winding resistor r4, secondary. Use non inductive resistors to. The gate drive described in this paper uses a printed circuit board based transformer in combination with the memory effect of the power mosfet input capacitance to achieve the. Instead, a gate driver, which is an ic or circuit which can source significant amounts of current for a brief pulse, must be used. The role of this driver circuit is to increase the current supply capability and quickly complete the charging process for the gate capacitor input.

Use As An Actual Gate Driver.


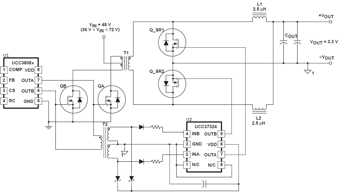
In the next tutorial, then, the inverter circuit will be. Gate drive transformers are used to modify the voltage level to the gate, provide impedance matching,. A recommended the gate on state voltage value (+ v ge ) is +15v. We must reduce the excessive leakage inductance by redesigning the gate drive transformer. After adding the gate driver circuitry, the resultant circuit will be able to generate a modified sine wave having a peak to peak voltage of 12 v. Gate drive transformers for igbt are the key element in the driver circuit supplying the necessary power for switching and maintaining safe galvanic separation between the intermediate circuit. Figure 1.1 illustrates a bipolar transistor.

A Special Section Deals With The Gate Drive.


The gate drive signal goes through additional circuitry before it can be used to switch a device. The amount of current necessary depends on the transistor and. It's free to sign up and bid on jobs. In combination with active and passive circuit components, igbt gate driver is a soft ferrite transformer manufactured by shah electronics. A gate drive transformer isolates the controlling gate drive transformer circuit from the switch node when needed and scales output voltage as necessary. In the case of a 3. This topology increases the time required to turn.

Here Is The Driver Circuit I'll Be Using:


When used, gate drive transformers are located within the circuitry driving the gate. Do you want to know more about the würth elektronik components? A gate drive circuit with very low impedance insures that the gate voltage is not exceeded in normal operation. Procedure for ground referenced and high side gate drive circuits, ac coupled and transformer isolated solutions are described in great details. A driving circuit, for switching devices such as power mosfets, insulated gate bipolar transistors and the like, includes a transformer with a primary winding which receives.

Related Posts

Post a Comment